Как появился и окреп монопольный бизнес по обслуживанию российской армии; как структуры бизнесмена освоили деньги, которых хватило бы на мост в Крым; почему связи между компаниями империи Пригожина очевидны для проверяющих органов, но игнорируются; зачем вообще создавать столько фирм. Совместное расследование Настоящего Времени и «Муниципального сканера».
Наследие Сердюкова
В советской, а позже и российской армии солдат-призывник делал все: готовил, убирал, строил — служил бесплатной рабочей силой, в том числе в личных интересах командиров. На боевую подготовку времени и сил оставалось не так уж и много. В 2007 году российские Вооруженные силы возглавил Анатолий Сердюков — не силовик, а чиновник. Его презрительно называли «мебельщик»: свою управленческую карьеру Сердюков начинал с мебельного магазина.
С января 2008 года срок службы по призыву сократился с двух лет до одного, в августе началась война с Грузией. Командование было недовольно ее итогами, началась масштабная реформа армии.
Преобразования касались не только технического оснащения войск, реорганизации подразделений и перевооружения. Все хозяйственные работы, которыми раньше занимались призывники, должны были перейти в руки гражданских организаций. Так появилась рыночная ниша, весомую долю в которой заняла империя Пригожина.
Бесконечная сеть
По нашим подсчетам, с 2011 года компании из империи Евгения Пригожина заключили как минимум 5393 госконтракта на общую сумму 209,23 миллиарда рублей.
Подсчет велся по компаниям, чья принадлежность к империи Пригожина была подтверждена расследованиями BBC, РБК, ФБК, Фонтанки и Настоящего Времени: «Московский школьник», «Экобалт», «Школьник-ЮЗ», «Спецресурс», «СПб-Кулинария», «Социальное питание "Центр"», «РесторанСервис Плюс», «ПродФудСервис», «Пищевик», «Меркурий», «Компонент», АСП, ТКС, «Теплоснаб», «Еврогрупп», «Теплосинтез», «ПрофТехУслуги», «Прометей», «Общепит», «НордЭнерго», «Мск», «Московская кулинария», «Конкорд Плюс», «Конкорд менеджмент и консалтинг», «Конкорд М», «КДП-Кетеринг», АВК, «МедСтрой», «Комбинат дошкольного питания» и «Вито-1».
Стоит понимать, что 209 миллиардов госконтрактов — это не окончательная сумма. Многие компании из найденных нами Пригожин не признает своими, формально они принадлежат его сотрудникам и другим номинальным владельцам. Но больше всего на сокрытие объемов госконтрактов повлияло решение премьер-министра России Дмитрия Медведева, который в 2017 году разрешил «Военторгу» и другим дочерним предприятиям Минобороны засекречивать информацию о госзакупках. Также известно, что многие компании и ранее не получали публичных госконтрактов от Минобороны, но все же предоставляли услуги военным частям.
Вот как это работает на примере директора компании «Общепит» Павла Арнольда, связь которого с Пригожиным описана в первой главе.
Арнольд вместе с некой Аллой Петровой учредил компанию «Литера». Петрова в свою очередь владеет ООО «МТЦ». Компания «МТЦ» госконтрактов не получала, но известно, что в 2013 году она предоставляла услуги войсковой части 63559 (поселок Домна Читинской области).
Директором «МТЦ» по документам является Елена Можар, которая вместе с Еленой Буханцевой открывала еще ЗАО «МТЦ» в 2014 году. Одновременно с ООО «Общепит» Павел Арнольд открыл и ЗАО «Общепит», которое с этим названием просуществовало до 2018 года. Взаимосвязь этих и других юридических лиц не вызывает сомнения.
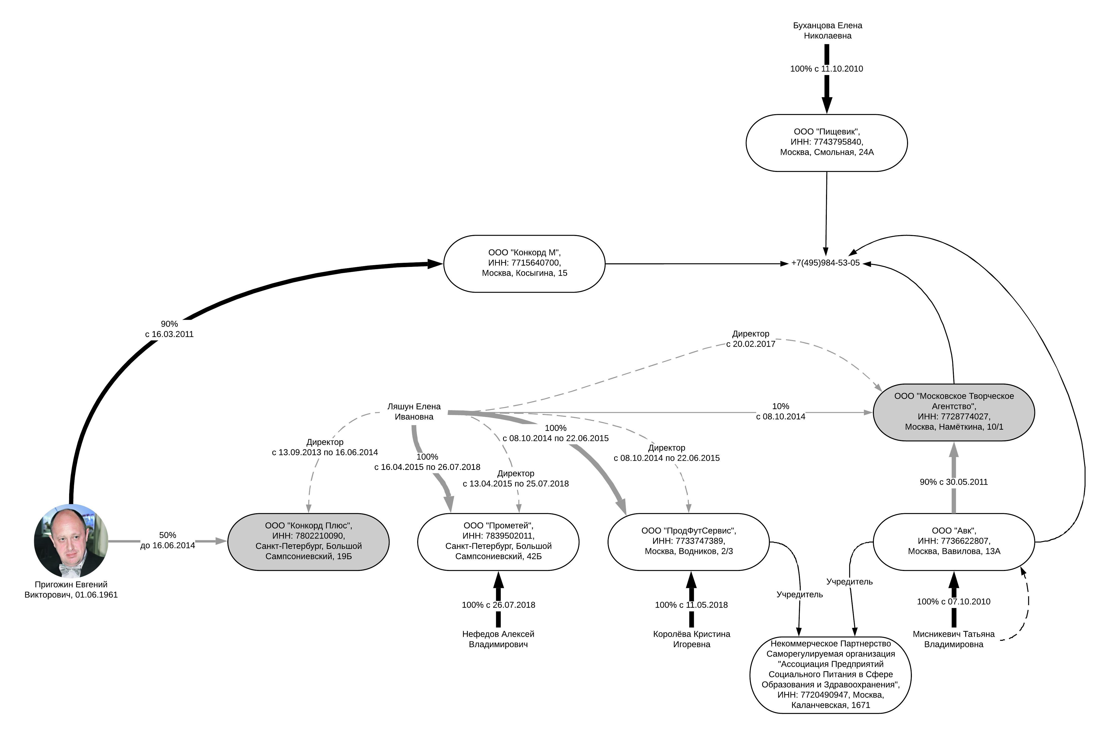
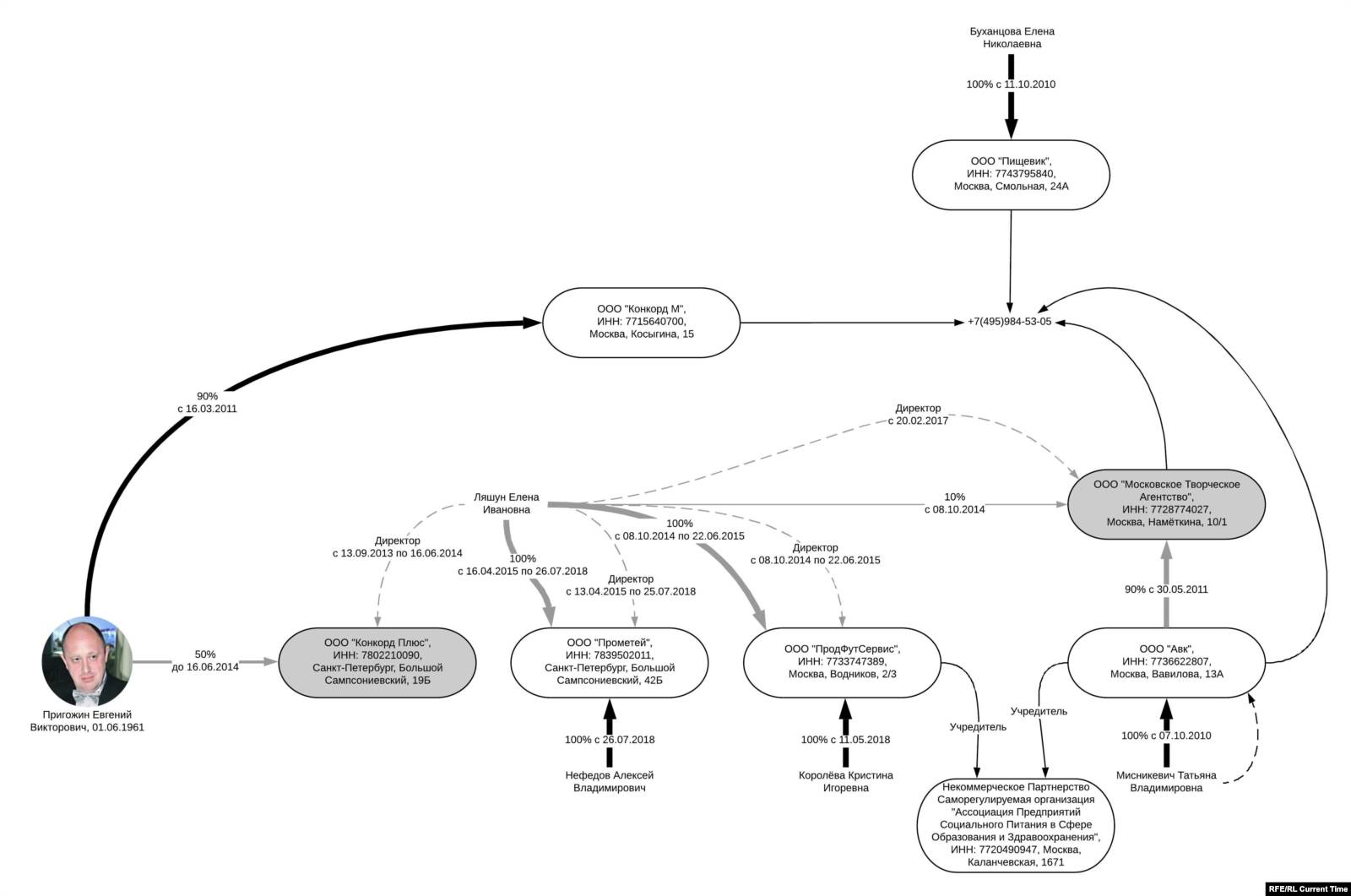
Та же Елена Буханцева, которая стояла у истоков «МТЦ», с 2010 года выступает владельцем ООО «Пищевик». Эта компания имеет госконтракты с Минобороны на питание, аналогичное тому, что поставляет российской армии «Общепит» Арнольда.
В 2016 году инспекция труда во Владимирской области выявила нарушение у компании «Пищевик» — несообщение о несчастном случае. «Пищевик» оштрафовали на 115 тысяч рублей. Нарушителем признали заместителя регионального управляющего Павла Самохвалова. Тот до мая 2017 был директором и номинальным владельцем ООО «АСП» — компания имеет еще 12 госконтрактов на 2,6 млрд рублей с «Военторгом» и другими дочерними структурами Минобороны.
Компании «МТЦ», «Пищевик», «Общепит», «Меркурий» и «АСП» указаны на сайте «Военторга» как «партнеры по организации питания».
Вернемся к посадочной площадке из первой главы, на которой базируется вертолет компании Арнольда «Общепит». В ходе проверки инспекцией труда «Общепита» его интересы представляла Ирина Медведь. Она же по доверенности представляла компанию «Меркурий» в январе и феврале 2017 года во время проверок государственным инспектором по труду.
Общий юрист для нескольких бизнес-структур — это может быть совпадением, но чаще говорит об аффилированности компаний, и фискальные органы должны обращать внимание на такие связи, пояснил НВ профессор Санкт-Петербургского финансового университета Сергей Черных.
Еще одна схожая связь
В 2017 году Арбитражный суд Москвы рассматривал иск Минобороны к своей дочерней компании. Военное ведомство обвиняло «Военторг» в нарушении условий контракта. Третьими лицами к процессу привлекли компании «Пищевик», «Коллектив-Сервис», «Общепит», «МТЦ» и «Меркурий». Все эти компании в суде представляла по доверенности один человек — некая Шкодкина К. В. НВ не удалось установить имя юристки.
Выше уже упоминалось название компании «Меркурий» — именно ей принадлежал вертолет Robinson, который разбился близ вертолетной площадки «Лахта» в 2016 году. Владельцем «Меркурия» с 2013 года записана Ольга Холодович. «Меркурий» ищет на рынке труда мойщиков посуды, грузчиков, поваров, кухонных рабочих в регионах Дальнего Востока. Во многих объявлениях контактным лицом «Меркурия» указана Яна Никитина. Она же с ноября 2017 года директор и номинальный владелец компании ООО «Сервис К» — еще одной фирмы, связанной с Пригожиным.
Кадры решают все
Как «Общепит» кормил солдат и офицеров, можно оценить по искам, поданным «Военторгом» в Арбитражный суд Москвы в 2015 году. Поводом стала выборочная проверка, проведенная в разных воинских частях по договору №ОП-13-8.
Как следует из решения суда, 7 мая 2014 года в войсковой части номер 65384 ст. Сторожевая (в Чечне вблизи Шали) была проведена проверка, которая выявила недовес в порционных блюдах в солдатской столовой.
Обвес в каждом случае был небольшой: буквально по несколько граммов на человека. Скорее всего, проверяющие взвесили общий котел и разделили на число едоков. Судя по материалам суда, накануне Дня Победы военнослужащие недополучили примерно полтора килограмма говядины в рубленном бифштексе и четыре килограмма сельди.
Управляющим столовой «Общепита» был Евгений Фарошкин. Он перешел в эту компанию после увольнения из армии. Ранее майор Фарошкин работал в части 20634 во Владикавказе, занимал должность начальника продовольственной службы. По решению Пятигорского военного суда военная часть взыскала с него материальный ущерб (сумма не указана). Фарошкин обвинялся в «использовании своих служебных полномочий вопреки интересам службы из личной заинтересованности с целью сокрытия недостачи продовольствия».
Минобороны — не единственный крупный заказчик компаний Пригожина. Его структуры поставляют питание в школы («Конкорд», «Комбинат дошкольного питания», «Школьник-ЮЗ», «Социальное питание "Центр"», «Московский школьник» и «Вито-1») и учреждения здравоохранения («ПродФутСервис», «АВК»).
Директором компании «Конкорд Плюс» до июня 2014 года была Елена Ляшун, которая также выступала номинальным владельцем компаний «Прометей», «ПродФутСервис» и совладельцем «Московского Творческого агентства».
«Московское Творческое агентство» на 90% принадлежало ООО «АВК», которое вместе с «ПродФутСервисом» учредили «Ассоциацию предприятий социального питания в сфере образования и здравоохранения». В конце января 2019 года Ассоциация на своем сайте объявила, что подает в суд на Радио Свобода после статьи «Почему детские сады накрыла дизентерия».
НВ выяснило, что по данным сервиса «Контур Фокус», компании «Конкорд М», «Пищевик», «АВК» и ликвидированное «Московское творческое агентство» имели один и тот же контактный телефон.
Отдельно среди компаний пригожинской империи, получавших госконтракты, выделяется компания «Мегалайн». До сентября 2013 года «Мегалайн» через ООО «Лахта» принадлежал лично Евгению Пригожину и его матери Виолетте. В декабре 2015 года 50% «Мегалайна» было переведено в собственность уже известной нам компании «Бизнес проджект» — владеющей яхтой и самолетом.
«Мегалайн» получал госконтракты от Минобороны на содержание его объектов недвижимости, например, парка «Патриот», который известен макетом Рейхстага, а также на проектирование военной части в Кореновске Краснодарского края.
Компания «Мегалайн» входила в картель Евгения Пригожина при заключении госконтрактов с Минобороны. Схему раскрыл Фонд борьбы с коррупцией и частично признала Федеральная антимонопольная служба. Суть сговора заключается в том, что структуры Пригожина договорились о совместном участии в тендерах Минобороны и смогли добиться минимального снижения первоначальных цен госконтрактов, считают в ФБК. По версии политика Алексея Навального, компании получили 23,5 миллиарда рублей, из которых 8 миллиардов было украдено. Суд признал картельным сговором только часть контрактов на полтора миллиарда рублей и выписал штраф.
Это было в 2017 году. Год спустя компания «Мегалайн» занялась строительством часовни памяти погибших в Сирии российских добровольцев близ полигона Молькино в Краснодарском крае, где находится тренировочная база российских наемников. Павел Арнольд на вопросы о стоимости и мотивах строительства часовни не ответил и попросил больше его не беспокоить.
Часовня, которую строил «Мегалайн» и земля под ней в декабре 2018 года перешли в собственность «Лиги защиты интересов ветеранов локальных войн и военных конфликтов», выяснила BBC. Председатель правления «Лиги» — Андрей Трошев, Герой России, участник операции в Сирии, один из командиров частной военной компании, созданной Дмитрием Уткиным с позывным «Вагнер». Оба наемника награждены госнаградами. Учредитель «Лиги» — Олег Ерохин, директор компании «Евро Полис».
Дмитрий Уткин, известный как Вагнер, на приеме в Кремле (в левом углу кадра)
В начале 2018 года «Евро полис» заключил обязывающие соглашения о работе в Сирии. В 2016 году «Евро полис» подписал меморандум на встрече сирийского министра нефти и российского министра энергетики. По данным «Фонтанки», компания претендует на четверть всей нефти и газа, добытых в Сирии на территориях, отвоеванных для правительства Башара Асада. «Евро Полис» обещал освобождать от боевиков ИГ и вооруженной оппозиции месторождения и объекты нефтеперерабатывающей инфраструктуры Сирии, а затем их охранять.
В феврале 2018 года около 300 бойцов частной военной компании пострадали и около 80 были убиты в результате обстрела авиацией США при попытке захвата нефтеперерабатывающего завода в сирийской провинции Дейр-эз-Зор. С 26 января 2018 года компания «Евро полис» находится под санкциями США.
Владелец «Евро полиса» — АО «Нева», которое в 2014 году учредил Валерий Чекалов. С 2016-го по 2018 год Валерий Чекалов владел компанией «Коллектив-Сервис». Из судебного решения следует, что эта структура имела контракты с «Военторгом» и другими «дочками» Минобороны на поставки питания.
Зачем столько сложностей
Примеры цепочек связей между компаниями Пригожина оказываются очень важными для понимания структуры бизнеса, который невозможно ухватить никакими точечными проверками и расследованиями. Слишком большую картину сложно удержать в голове — да и кому будет интересно разбираться в десятках ООО, которые получают госконтракты.
НВ попросило экспертов объяснить, зачем бизнесу может понадобиться такая сложная и запутанная структура собственности и почему проверяющие органы не обращают внимания на очевидную аффилированность компаний.
Собеседники говорили при условии, что редакция не называет конечного бенефициара цепочки, но один из экспертов быстро догадался, о ком идет речь, и согласился на цитирование только при условии анонимности. «Учитывая токсичность джентльмена, о котором идет речь, я согласен быть источником из деловых кругов», — сказал он.
«Это классика. На конкурс выходят две или три структуры, все они ваши, и вы выигрываете контракты с минимальным шагом. Вы создаете некий якобы не связанный друг с другом холдинг, хотя иногда заходят на закупки даже компании, которые связаны адресом, директором, емейлом. То есть это проверяемо, это было тысячу раз на самом деле и будет еще тысячу раз. За это можно сесть», — говорит эксперт, пожелавший остаться анонимным.
Профессор Санкт-Петербургского финансового университета Сергей Черных перечисляет признаки аффилированности компаний: «Когда есть одни и те же люди, которые либо являются сотрудниками, либо участвуют в каких-то других моментах в бизнесе других фирм, плюс одно лицо, которое на аутсорсе либо защищает их, либо обслуживает. Это признаки злонамеренности финансовых цепочек с этими компаниями».
По словам профессора, бизнесмены обычно избегают рисков, связанных с аффилированностью, так как «фискалы очень четко за этим следят».
«Они просто внаглую работают и рассчитывают на то, что они будут прикрыты», — заключает эксперт.
На вопрос о стоимости содержания такой структуры оба собеседника сказали, что разветвленная сеть, наоборот, позволяет экономить деньги и «предоставляет поле для маневра», а обслуживанием таких компаний занимается «одна команда бухгалтеров-управленцев».
НВ отправило 12 вопросов, касающихся взаимоотношений Евгения Пригожина, компании «Конкорд менеджмент и консалтинг» и фирм, упомянутых в расследовании. Пресс-служба организации заявила, что не обязана отвечать на вопросы Настоящего Времени, а Евгений Пригожин назвал соавтора статьи Тимура Олевского «мелким, грязным ублюдком» (орфография оригинала). Вопросы и реакция на них размещены в паблике вконтакте.
Читайте в следующей части: изнанка бизнеса империи бизнесмена: как формально не связанные компании берут друг у друга кредиты; зачем они это делают; что закупают связанные с Пригожиным структуры и как приобретенное используется в странах Африки.